重罚!贵州筑城竞技主帅朱炯实施非体育行为被禁赛5场+罚款2万<
发布时间2025-05-15
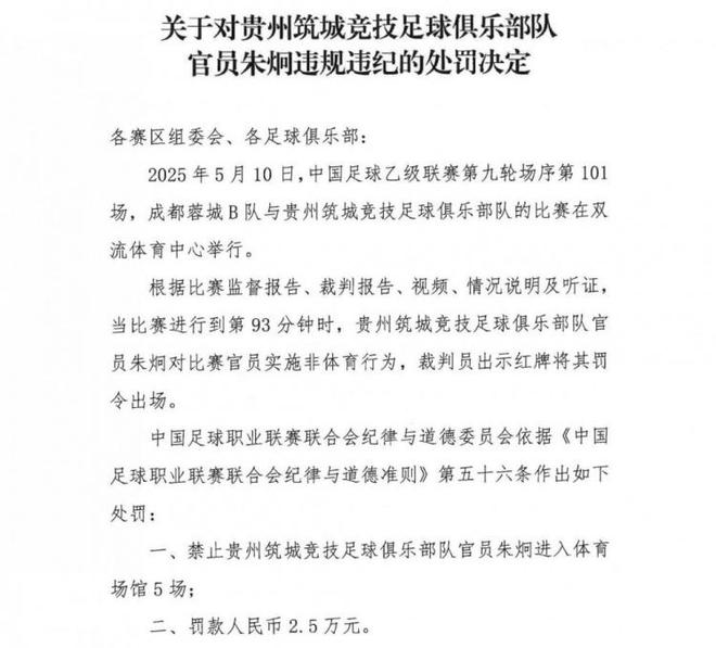
星空体育直播吧5月14日讯 中乙第9轮比赛中染红的贵州筑城竞技主帅朱炯,被中足联处以了禁赛5场、罚款人民币2.5万元。
5月10日贵州筑城竞技客场对阵成都蓉城B队,比赛第93分钟,朱炯对比赛官员实施非体育行为,裁判员出示红牌将其罚令出场。


特别声明:以上内容(如有图片或视频亦包括在内)为自媒体平台“网易号”用户上传并发布,本平台仅提供信息存储服务。
美国人疯狂抢货,中国商家抢生产!义乌商户:朋友圈都炸掉了,接下来15天要大干
有没有发现一个奇怪的现象,历史上为什么从来没有外籍主教练,能带队拿到世界杯?
一抢而空!iPhone 16 Pro大降价,天猫旗舰店近30万台苹果备战618
小米5月新品前瞻:小米15S Pro、Civi5 Pro、OLED平板都在路上了
<